當前,新型冠狀病毒感染的肺炎疫情嚴重威脅人民群眾身體健康和生命安全,特別是節后工業企業陸續復工復產,容易形成人員集聚,疫情防控形勢緊迫,責任重大。企業必須做好節后復工復產疫情防控工作。
六必須
企業節后復工生產務必做好“六個必須”
① 必須建立企業疫情防控工作機制;
② 必須制定企業疫情防控工作方案和復工生產實施方案;
③ 必須排查每名職工假期期間流動信息情況;
④ 必須提前對廠區內公共場所、人員聚集場所的設施、設備進行消殺防疫;
⑤ 必須對原材物料儲備情況進行盤點、研判保障連續生產的周期;
⑥ 必須對生產設施設備進行安全檢查。

五到位
企業開工第一天務必做到“五個到位”
① 企業復工生產“六個必須”要到位;
② 企業進出車輛、人員,登記、消殺防疫措施要到位;
③ 疫情防控宣傳資料發放要到位;
④ 以車間、班組為單位的疫情防控知識宣講要到位;
⑤ 企業、職工參與配合屬地政府、社區(村)聯防聯控承諾要到位。
四堅持
企業正常生產期間務必做到“四個堅持”
① 堅持每日全體人員體溫檢測進廠;
② 堅持每日上班前、下班后消殺防疫(人員集中的重點區域應多次消殺);
③ 堅持每日進出車輛、人員登記、消殺防疫;
④ 堅持每日向屬地政府、社區(村)報告情況。

建機制
連續生產工業企業務必健全機制做好落實
①嚴格按照上述三個疫情防控指導意見抓好工作落實;
②抓緊成立企業疫情防控工作領導機構;
③ 制定企業疫情防控工作方案;
④ 在疫情防控響應機制解除之前每日向屬地政府、工信主管部門、社區(村)報告情況。
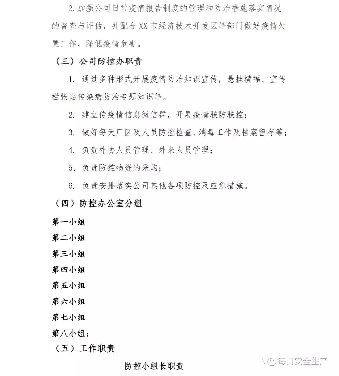
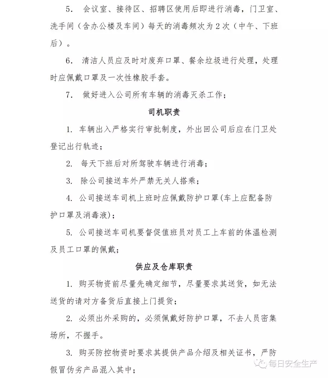
企業防控新型冠狀病毒肺炎工作方案示例







、












企業新型冠狀病毒肺炎應急預案




































